91视频
91视频 主页
91视频
91视频概况
91视频简介
学院领导
机构设置
专业设置
师资队伍
教授
副教授
讲师
行政
外聘专家
高端外专
科学研究
科研概况
科研平台
科研团队
学术科研
教育教学
本科教育
研究生教育
党群工作
理论学习
党建工作
工会之家
学生工作
91视频公告
学工动态
科技创新
学生风采
院友专栏
院友风采
历届合影
对外交流
国际合作
地方服务
招生与就业
就业信息
招生宣传
当前位置:
91视频
>
教育教学
>
研究生教育
>
学科建设
>
正文
教育教学
学科建设
本科教育
本科生培养
本科生招生
管理文件
资料下载
研究生教育
硕士点介绍
研究生导师
研究生培养
研究生招生
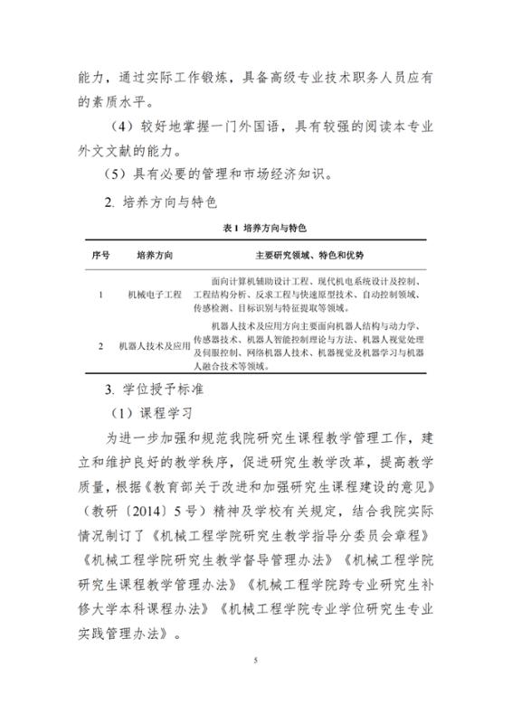
学科建设
管理文件
资料下载
学科建设
2023年机械工程专业硕士学位授权点建设年度报告
日期:2023-12-29
点击:
一审:袁容
二审:钟斌
三审:涂静